
Ближе к делу
Команда редакции
Что такое розничная торговля
Розничная торговля — это продажа товаров и услуг напрямую людям для личного использования. Через розницу продукт проходит последний этап пути от производителя к покупателю и попадает к своему владельцу.
Главные ее задачи:
- сделать процесс покупки удобным и понятным для потребителя;
- обеспечить широкий ассортимент и наличие товара;
- поддерживать качество, доступность продукции.
Продавать свой товар может каждый, но делать это как раньше — выйти на улицу, развернуть прилавок и начать торговлю — сегодня нельзя. Чтобы делать это законно, предприниматель должен зарегистрировать бизнес, подключить кассу, соблюдать санитарные нормы и следовать ряду правил.
Требований много, и чтобы в них разобраться, для начала вам достаточно изучить:
- № 381-ФЗ «О торговле» — описывает, как устроена торговля в стране: кто может продавать, какие документы нужны и что требует закон от магазинов и поставщиков;
- ст. 492 Гражданского кодекса (ГК РФ) — объясняет, что продавец обязан передавать товар покупателю в нужном качестве и по согласованной цене;
- № 54-ФЗ «Об использовании контрольно-кассовой техники (ККТ)» — обязывает принимать оплату через онлайн-кассы и передавать данные о продажах в налоговую;
- ПП РФ № 515 от 26.04.2019 — описывает правила маркировки, чтобы исключить контрафакт и отследить путь товара от производителя до полки.
Тема запуска и ведения розничной торговли очень объемная. Поэтому в этой статье мы расскажем кратко о самом главном.
Форматы и объекты розничной торговли
Формат и объект торговли образуют ее вид. От вида будет зависеть, кому, какой товар и каким способом вы будете продавать. А еще — что от вас будет требовать закон и как правильно управлять своей точкой.
Форматы розничной торговли
Формат — это способ продажи. Формат определяет, как проходит покупка: используется ли в работе самообслуживание или за прилавком сидит продавец, заказ сделан заранее или выбран на месте, покупатель получает товар доставкой или самовывозом.
Выделяют четыре формата розничной торговли:

1. Офлайн — покупатель выбирает и оплачивает товар в торговом зале, павильоне или на рынке. Это могут быть супермаркеты, бутики, магазины шаговой доступности, киоски, павильоны, автолавки. Подходит, если товар нужно увидеть вживую, проверить качество, получить консультацию или забрать сразу. Например, продукты, косметика, одежда нестандартных размеров.
2. Онлайн-торговля — это продажа полностью через интернет. Товар размещают на сайте, в мобильном приложении или на маркетплейсе. Клиент выбирает, оплачивает и получает заказ курьером или в пункте выдачи. Подходит для продукции с большим сроком годности, которая хорошо выдерживает транспортировку и не нуждается в примерке, например, мебель, запчасти, стройматериалы, канцтовары.
☝ Это интересно
3. Смешанный формат объединяет офлайн и онлайн-продажи. Так работают крупные сети электроники или одежды: «М.Видео», «Ламода», «Детский мир». Клиент выбирает товар на сайте и забирает его в зале, или, наоборот — приходит в магазин, а покупку оформляет онлайн. Такой подход называют омниканальной торговлей, он помогает удерживать покупателей с разными потребительскими привычками.
4. Ярмарки и выставки — это временные площадки, где продавцы и покупатели встречаются лично. Торговля чаще всего организуется муниципалитетами и проходит в формате коротких мероприятий — несколько дней или недель. Формат отлично подходит ремесленникам, мастерам, локальным брендам, начинающим предпринимателям. На ярмарках и выставках легко протестировать спрос, прорекламировать новую продукцию и познакомиться с клиентами вживую.
Формат | Где проходит продажа | Преимущества | Недостатки | Кому подойдет |
Офлайн | Магазин, павильон, рынок. | Личный контакт с покупателем, можно показать товар, спонтанные покупки. | Расходы на аренду, персонал, ограниченное число покупателей. | Локальному бизнесу, продавцам продуктов и непродовольственных товаров. |
Онлайн | Сайт, приложение, маркетплейс. | Не нужна торговая площадь, легко масштабировать, удобно анализировать продажи. | Конкуренция, сложная логистика, необходимость защиты данных. | Малому и среднему бизнесу, производителям, нишевым брендам. |
Смешанный | Онлайн и офлайн одновременно. | Расширяет аудиторию, повышает лояльность. | Требует синхронизации данных и дополнительных затрат на программное обеспечение. | Крупным сетям, компаниям с развитой логистикой, бизнесу, который хочет расти. |
Выставки | Выставки, фестивали, ярмарки. | Личный контакт с покупателем, возможность продвижения новинок. | Зависимость от сезона и разрешений, ограниченное время продаж. | Ремесленникам, локальным брендам, производителям сезонных товаров. |
Объекты розничной торговли
Как только вы определились с форматом, нужно выбрать, где физически будет проходить продажа — то есть выбрать объект торговли.
Они бывают:
1. Стационарные — торговые помещения: магазины, павильоны, торговые центры. Они оснащены кассовой зоной, складом, витринами, отвечают требованиям санитарных и пожарных норм.
2. Нестационарные — временные или мобильные точки продаж: киоски, палатки, автолавки, фуд-траки. Их можно размещать на ярмарках, рынках или в общественных местах по согласованию с администрацией.
3. Интернет-магазины, в которых продажа ведется без физического контакта с покупателем. Главное требование: предоставить достоверную информацию о товаре, условиях оплаты, доставки, возврате и подключить онлайн-оплату.
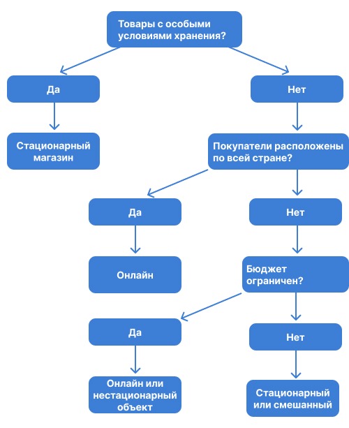
Как правильно выбрать вид розничной торговли
Чтобы не ошибиться с видом розничной торговли, перед запуском магазина опирайтесь на три ориентира:
- Что именно вы будете продавать?
- Где покупает ваш клиент?
- Каким бюджетом для старта вы располагаете?
Что вы продаете?
Вид товара напрямую влияет на то, где и как его можно реализовать.
Если товар зависит от хранения и условий продажи, без полноценного магазина не обойтись: нужны витрины, холодильники, строгий контроль качества. Например, это необходимо для реализации молочных продуктов, мяса и товаров с небольшим сроком годности.
☝️ Это интересно
Одежду, аксессуары, товары ручной работы, наоборот, легче продавать через интернет или на ярмарках. Вы сможете проверить спрос, сэкономив на аренде помещения и дорогостоящем оборудовании.
Для техники, мебели и стройматериалов подойдет не только торговый зал, но и интернет-магазин. Времена, когда их покупали только офлайн, сменились онлайн-торговлей. И теперь клиенту может быть достаточно описания, реальных фото, адекватных цен и понятных условий доставки, чтобы принять решение о покупке.
☝️ Это интересно
«Честный ЗНАК»: какие товары подлежат обязательной маркировке
Где ваш покупатель?
Покупатели выбирают товары там, где им удобно. Поэтому формат продаж должен совпадать с их маршрутом. Например:
- продукты, косметику и бытовую химию люди чаще берут рядом с домом. Здесь работает офлайн-формат;
- книги, одежду, технику или продукцию ручной работы ищут в интернете — подойдут маркетплейсы или собственный сайт;
- импульсивные покупки (снеки, сувениры, журналы) лучше продавать в местах с высоким трафиком — вокзалы, торговые центры.
Сколько у вас денег на старте?
Магазин требует вложений, поэтому формат торговли напрямую зависит от бюджета.
Формат | Примерные вложения | Основные расходы |
Офлайн-магазин | от 350 000 рублей | Аренда, ремонт, оборудование, касса, персонал. |
Интернет-магазин | от 150 000 рублей | Сайт, домен, интернет-продвижение, ведение соцсетей, доставка. |
Ярмарка или фуд-трак | от 100 000 рублей | Аренда точки, оформление, кассовое оборудование. |
Совет
Прежде чем арендовать помещение, проверьте конкуренцию в радиусе 1–2 км через Яндекс Карты или 2ГИС. Если поблизости уже несколько точек с таким же ассортиментом, лучше выбрать другой район или товарную нишу.

Что еще нужно учесть перед запуском торговли
Перед тем как открывать магазин, торговую точку или интернет-площадку, стоит продумать не только формат продаж, но и юридическую основу бизнеса. Ошибки на старте могут обернуться штрафами, блокировкой счета и приостановкой работы.
1. Зарегистрируйте бизнес и выберите коды ОКВЭД
Чтобы торговать легально, предприниматель должен зарегистрировать себя как ИП или ООО. Сделать это можно онлайн через сайт Федеральной налоговой службы (ФНС), Госуслуг или лично в МФЦ.
При регистрации обязательно нужно указать код ОКВЭД (Общероссийский классификатор видов экономической деятельности). Код показывает, чем занимается ваша компания, влияет на налоговый режим, отчетность и право на льготы.
Узнать, какой код подойдет вам, можно на таких сайтах-классификаторах или из официального каталога.
2. Проверьте контрагента перед сделкой и оформите документы
ФНС требует, чтобы бизнес проявлял должную осмотрительность — проверял своих партнеров перед сделкой. Если поставщик окажется фиктивным, налоговая может доначислить налоги и штрафы вам.
Проверьте:
- совпадают ли адрес и директор на сайте ФНС и в договоре;
- есть ли судебные дела или банкротство в Картотеке арбитражных дел;
- нет ли массового адреса регистрации;
- как ведет себя компания на рынке — есть ли отзывы, свой сайт или соцсети, история заключенных сделок.
Также запрашивайте у поставщика сертификаты и декларации соответствия, товарные накладные (УПД) и, при импорте, таможенные декларации.
☝️ Это интересно
3. Подготовьтесь к проверкам и уведомлениям
Чтобы торговля шла без проблем, бизнес должен быть готов к контролю со стороны государства. Проверяют санитарные условия, документы, кассы и уведомления о начале деятельности.
Подайте уведомление в Роспотребнадзор о начале работы
Сделать это можно онлайн — через Госуслуги. Чтобы подать уведомление, предпринимателю понадобится электронная подпись.
После этого информация попадает в Единый реестр уведомлений, где фиксируются все компании, работающие в рознице, общепите и сфере услуг.
☝ Это интересно
Квалифицированная электронная подпись (КЭП): для чего нужна бизнесу и как ее получить
Подготовьте помещение и работников
Розничная торговля — это сфера с жесткими санитарными и пожарными нормами.
Роспотребнадзор и Федеральный государственный пожарный надзор будут проверять, есть ли у вас:
- чистое торговое помещение;
- условия для хранения товара (складские помещения, стеллажи, правильная температура);
- отдельная зона для уборочного инвентаря;
- исправная вентиляция и освещение;
- холодильники и термометры для скоропортящихся продуктов;
- медкнижки у сотрудников, если они работают с едой;
- законность продаж (чеки, касса, документы на продукцию);
- пожарная сигнализация, огнетушители и план эвакуации (ПП РФ № 1479 от 16.09.2020).
Инспекторы могут прийти с проверкой в любое время, поэтому все нужные документы должны быть всегда под рукой.
☝️ Это интересно
4. Расчеты и оборудование
Все предприниматели, которые принимают оплату наличными или картой, должны использовать онлайн-кассу (ст. 1.2 № 54-ФЗ). Касса фиксирует каждую покупку и передает данные в ФНС через оператора фискальных данных (ОФД).
Чтобы установить ККТ, нужно:
- выбрать кассу из реестра контрольно-кассовой техники ФНС;
- заключить договор с ОФД;
- настроить кассу, фискальный накопитель и интернет-передачу данных;
- заключить договор на техобслуживание кассового аппарата.
Для ярмарок и выездных точек подойдет мобильная касса — небольшой терминал с интернетом и фискальным модулем.
☝️ Это интересно
ОФД: что такое оператор фискальных данных и как он связан с онлайн кассой
Как правильно вести учет в розничном магазине
Учет — основа любой торговли. В рознице он помогает контролировать продажи и закупки, находить источник потерь в бизнесе и одновременно выполнять требования закона.
Если система выстроена правильно, предприниматель видит, как идут дела в его компании, и может быстро принимать управленческие решения.
Учет бывает трех видов: товарный, денежный и управленческий.

Современные программы позволяют вести учет автоматически. Они подключаются к онлайн-кассе, банку и складу, подгружают данные о продажах и остатках в реальном времени и сами формируют отчеты.
На старте не у всех хватает бюджета и времени, чтобы установить программы учета. Поэтому расскажем, как вести простой учет вручную — с помощью таблиц Excel.
Товарный учет
Товарный учет показывает полное движение товаров: от поставки до продажи.
Если система работает корректно, вы всегда знаете:
- какие позиции продаются лучше других;
- сколько товара осталось и когда нужно заказать новую партию;
- где образуются потери или пересортица.
☝ Это интересно
Заведите простую таблицу Excel с колонками: название товара, приход, расход, остаток. При необходимости добавьте информацию о цене, сроке годности товара или дате последнего движения. Обновляйте ее ежедневно.
Товар | Приход | Расход | Остаток | Цена продажи, руб./шт. | Срок годности |
Молоко, 1 л | 50 | 20 | 30 | 100 | 27.11.2025 |
Хлеб, 1 шт. | 100 | 40 | 60 | 50 | 15.11.2025 |
Яйца, 10 шт. | 200 | 50 | 150 | 60 | 27.12.2025 |
Денежный учет
Денежный учет показывает движение средств — сколько денег пришло и ушло за определенный период. Он нужен, чтобы контролировать продажи, платежи поставщикам, зарплаты и налоги.
Любая розничная точка обязана использовать онлайн-кассу, которая передает данные о каждой продаже в налоговую (ст. 1.2 № 54-ФЗ).
Если у вас пока нет автоматизированной системы, которая интегрирована с кассой, учет можно вести вручную — в таблице Excel. Создайте три колонки: «Приход», «Расход» и «Остаток» и заполняйте ее каждый день.
Статья | Приход | Расход | Остаток |
Продажи наличными | 7 000 | - | 7 000 |
Оплата поставщикам | - | 4 000 | 3 000 |
Совет
Проверяйте кассу ежегодно. Сверяйте сумму наличных и данные из кассового отчета. Ошибки или недостачи лучше выявить сразу, чем объяснять их потом на проверке.
Управленческий учет
Управленческий учет показывает, сколько бизнес зарабатывает, где тратит лишнее, помогает оценить эффективность продаж и понять, куда уходят деньги.
На основе этих данных предприниматель принимает решения:
- какие товары продаются лучше и приносят больше выручки;
- что из товарных позиций стоит продвигать или убрать из ассортимента;
- где расходы превышают норму и как их сократить;
- когда лучше делать закупки и пополнять склад.
Если учет автоматизирован, программы подгружают данные о продажах, закупках и остатках автоматически. Пока специального софта нет, учет можно вести вручную — на основе данных из таблиц товарного и денежного учета. Просто сведите их в один файл Excel, где отражены доходы, расходы и итоговая прибыль.
Категория | Доходы, руб. | Расходы, руб. | Прибыль/Убыток, руб. | Дата отчета |
Продажа молока | 2 000 | - | 2 000 | |
Продажа хлеба | 2 000 | - | 2 000 | |
Продажа яиц | 3 000 | - | 3 000 | |
Оплата поставщикам | – | 4 000 | -4 000 | |
Итого | 7 000 | 4 000 | 3 000 | 27.10.2025 |
Чек-лист для учета в розничном магазине
Пока у вас нет наемного менеджера, который следил бы за продажами и готовил отчеты, пользуйтесь нашим чек-листом. Используйте его как ежедневный план действий — он сэкономит время и защитит от ошибок при проверках.
Ежедневно
✅ Проверяйте остатки. Сверяйте, сколько товаров на полке и складе, с цифрами в учетной таблице или программе. Отмечайте, что нужно докупить.
✅ Ведите учет приходов и расходов. Вносите новые поставки, списания, возвраты и брак, фиксируйте данные в Excel (если ведете учет вручную).
✅ Контролируйте кассу и платежи. Сверяйте сумму наличных с отчетом онлайн-кассы и безналичные поступления на счете. Исправляйте ошибки сразу.
Еженедельно
✅ Анализируйте продажи. Сравнивайте фактические продажи с планом, выявляйте товары с низкой оборачиваемостью; принимайте решения о скидках или рекламе.
✅ Проверяйте поставщиков. Сверяйте количество, сроки и качество поставок. Если есть сбои, корректируйте заказы на следующую неделю.
✅ Проверяйте отчеты. Сопоставляйте данные кассы, банка и учетной таблицы. При расхождениях ищите причину и исправляйте.
Ежемесячно
✅ Формируйте отчетность. Сводите доходы и расходы, определяйте чистую прибыль. Анализируйте, что можно оптимизировать и как снизить издержки.
✅ Оценивайте работу сотрудников. Если есть продавцы, сравнивайте планы и результаты. Определяйте, кто нуждается в обучении или поощрении.
✅ Готовьте данные для бухгалтерии. Проверяйте чеки, накладные, договоры. Готовьте отчет для бухгалтера или выгружайте данные для налоговой через онлайн-сервисы.
Главное
- Продумайте формат и место продаж. Прежде чем открывать магазин, решите, где и как вы будете продавать. Офлайн, онлайн, смешанный или ярмарочный формат — каждый требует своих ресурсов и подхода к клиенту. Выберите объект: стационарный, нестационарный или интернет-магазин, исходя из бюджета, логистики.
- Настройте учет с самого старта. Ведите товарный, денежный и управленческий учет с первого дня. Автоматизация с помощью специальных программ поможет отслеживать продажи, остатки и расходы, а также снизить ошибки, упростить работу с налогами. Но если на софт пока нет ресурсов, учет можно вести вручную в Excel.
- Соблюдайте законы и стандарты. Кассы, санитарные нормы, маркировка, защита персональных данных, права покупателей — все это обязательные требования. Настройте процессы так, чтобы продажи фиксировались правильно, а данные автоматически передавались в ФНС и другие системы. Также не забудьте подать уведомление в Роспотребнадзор до начала работы, а если продаете маркированные товары — обязательно зарегистрируйтесь в системе «Честный ЗНАК».
- Сделайте покупку удобной и безопасной. Товар должен быть качественным, информация о нем понятной, а обслуживание — дружелюбным. Даже если вы работаете онлайн, продумайте логистику, сроки доставки, условия возврата.
- Будьте готовы к изменениям и реалистичны в ожиданиях. Вести розничную торговлю интересно, но непросто. Нужно быть гибким: постоянно следить за продажами, спросом, обратной связью и конкурентами, знать специфику отрасли, в которой вы работаете. При необходимости корректируйте ассортимент, тестируйте новые рекламные каналы и меняйте формат работы, если этого ждут ваши потребители.

